Transposing MIDI with GP Relayer

Hello there,

I used to work with Mainstage/ logic and change to Gig Perfomer recently. To use the logic-/ mainstage sounds I successfuly checked out the gp relayer. Very often I am combining two or more patches to create sounds. Now sometimes I need to transpose some of those patches by one or two octaves.

And here comes the problem:

I tried to use e.G. “Transposer new SCR” and put it right between “midi in” and the “GP Relayer out” - block for the patch I want to transpose. But it did not work. I already tried other transposing tools as well, but none of them worked.

So what can I do?

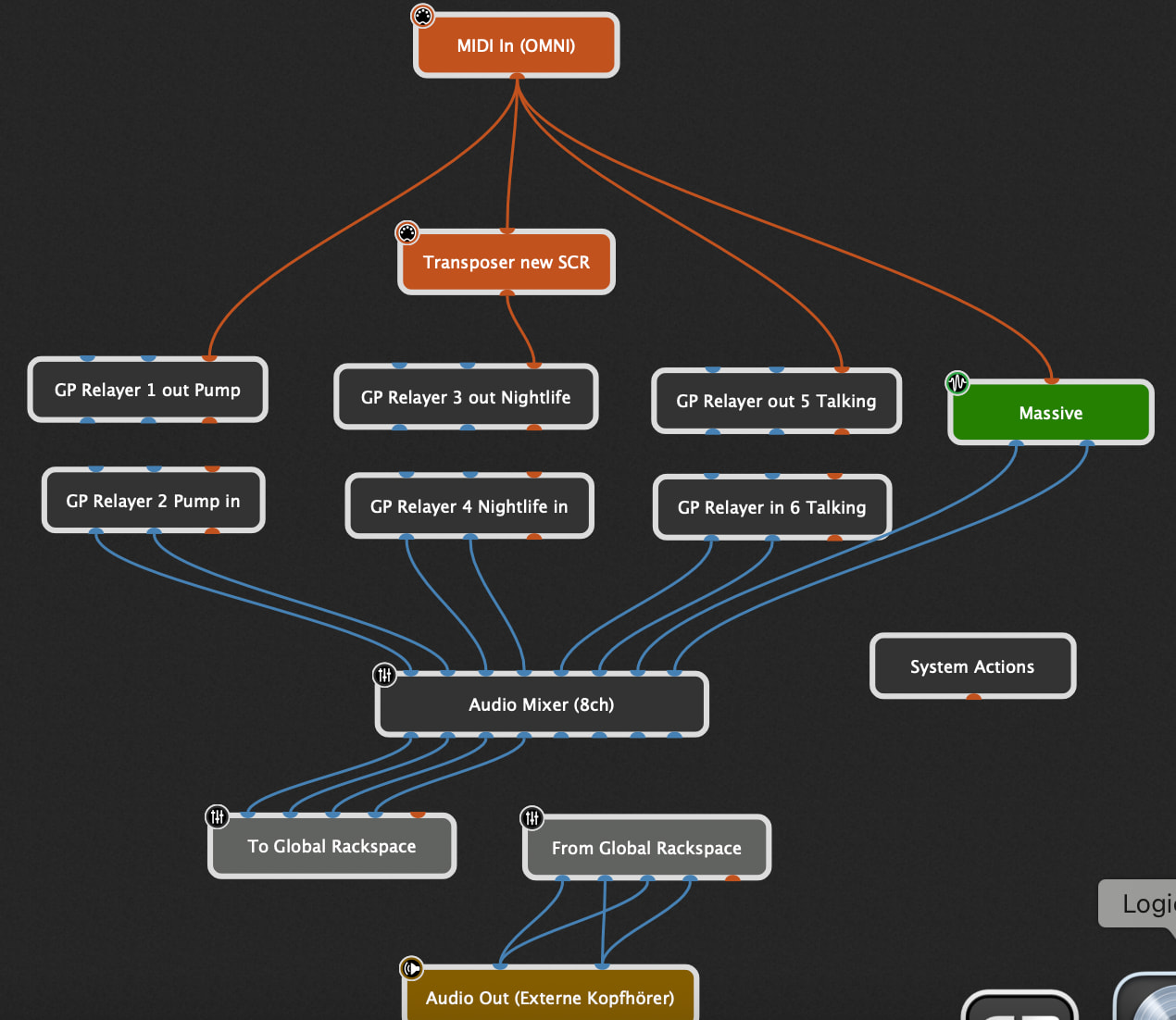
I add a screenshot to show you what I mean.

Thanx for your help

Flo

Use a MIDI Transposer block.

1 Like

Thank you for your answer edm11,

I was quite busy the last days, but now I tried the Transposer block:

It is still not transposing!

I can switch the transposing semitones while I am playing, but it makes no difference.

Any other suggestions?

Of course it is, that’s the purpose of the block.
Put a MIDI Monitor block after the MIDI Transpose block, open it up and play some notes. You’ll see that its transposing just fine.

Let’s see a screenshot of your wiring again, with the MIDI Transpose block.

Ok Ed,

Here’s a screenshot of my wiring. And of course you are right, the Midi Block says it is transposing. But what I hear is not transposed. I played a C3, transposed with two semitones the Midi Block says correctly it should be a D3, but what I hear is still the same C3 like I played before without transposing.

I would double-check to make sure that your GP Relayer send and receive plugins are using the correct Relay numbers. I suspect you have something switched or duplicated. As you noted, the notes are being transposed, meaning those are the notes being sent by the GP Relayer block.

You have 4 different signal paths in your example from the MIDI In block. For a test, try disconnecting 3 of those wires from the MIDI In block and focus on one path that is being transposed. That way you can verify the transposed messages being sent are indeed being received correctly and at the intended location.